第九届国际陶瓷设计大赛(官网链接),全球热情开跑 !
NTD500,000元 金奖奖金,巴黎 MASION&OBJET参展的机会,等你来挑战!
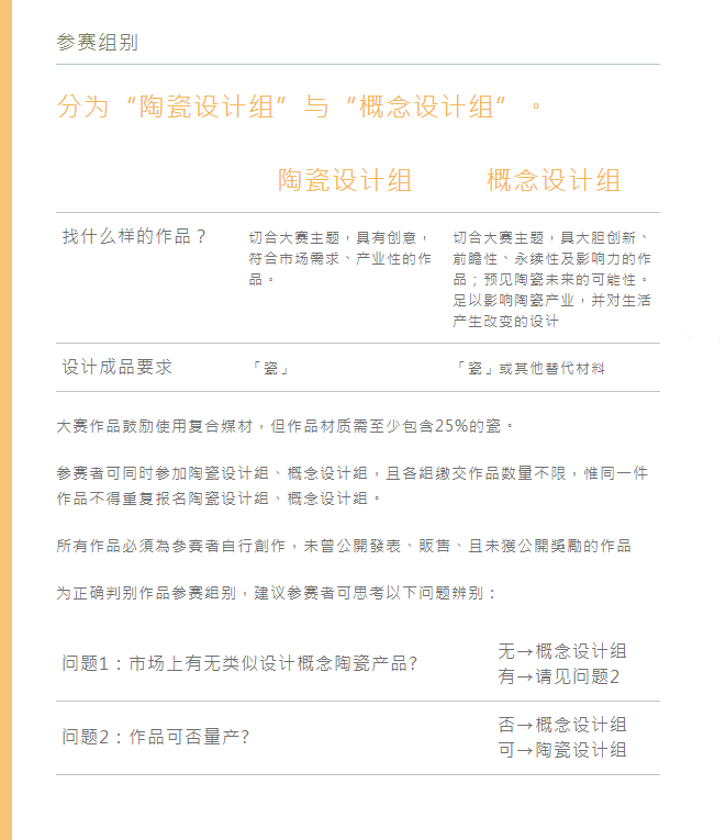
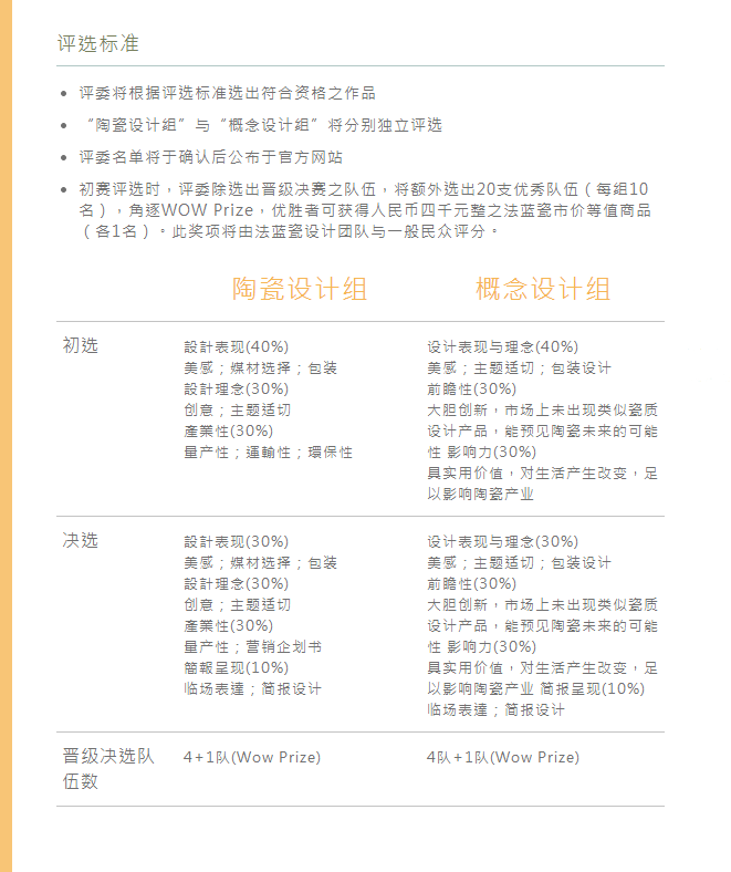
FRANZAWARD盛邀设计好手,迈开脚步从在地出发,走向国际;由人际互动、创意激荡至新文化交融,体现不同思维淬炼下的设计薰陶,期盼设计者开拓灵感泉源,溯及原创之心,开展无限未来。
第九届国际陶瓷设计大赛(官网链接),全球热情开跑 !
NTD500,000元 金奖奖金,巴黎 MASION&OBJET参展的机会,等你来挑战!
FRANZAWARD盛邀设计好手,迈开脚步从在地出发,走向国际;由人际互动、创意激荡至新文化交融,体现不同思维淬炼下的设计薰陶,期盼设计者开拓灵感泉源,溯及原创之心,开展无限未来。